Flywheel飞未还有不到一个月就是春节了,年夜饭的菜单还在酝酿,年轻人的血糖保卫战却已提前打响。他们一边计算着饺子的碳水含量,一边计划着把可乐换成无糖茶,只盼这个佳节能少胖几斤。
曾几何时,年轻人的健康焦虑清单上,还只有“今天走了多少步”、“睡眠评分合不合格”,如今,体重与血糖曲线却异军突起,成了新的KPI。
有人在胳膊上佩戴起动态血糖仪,密切关注血糖值;有人忍痛戒掉续命的咖啡奶茶和炸鸡烧烤,一下班就直奔健身房;有人早早吃起了降糖药,用药物手段辅助减重。
这并非小题大做,数据显示,糖尿病正以前所未有的速度逼近年轻群体,20岁左右的男性中,每13人就有1人受高血糖困扰。
当体检报告上的空腹血糖值逼近临界线,当“晕碳”、“饭后困”成为日常,越来越多年轻人加入了这场血糖保卫战。
01 需要控糖的人,越来越多了
根据中国疾病预防控制中心慢病中心2025年发布的《中国糖尿病地图》,2023年我国20岁以上糖尿病患者已经达到2.33亿人,占全球患者总数的四分之一。这个数字从2005年的8848万一路飙升,在18年间翻了近两倍,如今相当于每6个成年人里就有1个“糖友”。
更让人焦虑的是年龄。以前我们总觉得糖尿病是老年病,现在糖尿病也吃上了“人口黑利”,开始向年轻人蔓延。研究显示,20-24岁年龄段的男性患病率已经达到7.42%,女性稍高,有7.52%,相当于这个年龄段每14个人里就有1个糖尿病患者。

图源:每日人物
从患病率增速来看,35岁以下的年轻人患病增速普遍高于3.4%,10-14岁的青少年群体患病率还在以每年3.88%的速度增长,这届10后还没开始打工,胰岛就已经终身罢工了。
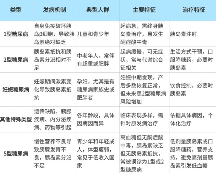
不过这些10-14岁的青少年得的糖尿病其实八成以上是1型,和成年人常见的2型不太一样。1型是免疫系统误伤了胰岛细胞,属于硬件故障;而2型更多是生活方式导致的软件bug。虽然结果都是血糖失控,但病因和后续治疗方式完全不同。
这里可以简单科普一下糖尿病的“家族成员”:1型(占5%左右,青少年为主,需要终身打胰岛素)、2型(占90%以上,中老年和肥胖人群高发)、妊娠期糖尿病(孕妇专属,产后大多能恢复,但会增加未来得2型风险)、特殊类型(各种罕见病因,占比不到1%)。2025年国际糖尿病联合会还认定了一个新的糖尿病类型:5型(长期营养不良引起)。

糖尿病的分类/图源:小红书
再来说地域分布,北京、天津、上海的患病率遥遥领先,分别达到28.45%、25.78%、22.04%,但东北三省、华北地区整体都不低。相比之下,西藏、广西、贵州等地区患病率相对较低(西藏仅3.93%),但也在快速上升。
18年来,糖尿病患病率的地域差异不断缩小。2005年患病率前10地区有8个来自北方,南方仅上海、浙江上榜,而到了2023年,南方地区患病率排名迅速“上分”,与北方形成分庭抗礼的局势,前10席位各占一半。

以往北方精制面食的高碳特色让糖尿病更多“光顾”北方人,但随着经济发展与生活方式的普遍改变,人们不仅能在全国各地吃上来自东北的烧烤、来自山东的煎饼卷大葱,各种高糖、高油、高盐的加工食品和外卖文化,让糖尿病风险不再局限于北方,而成为跨越南北的健康挑战。
比糖尿病患者更庞大的,是那些站在“血糖悬崖边”的糖前人群。糖前,全称糖尿病前期,医学上会用空腹血糖、餐后2小时血糖等指标来界定。可以理解为血糖的黄色预警期,就像交通信号灯从绿灯变黄灯,还没到红灯,但已经在提醒你该减速了。

诊断糖尿病前期的核心指标/图源:小红书
这个状态妙就妙在“可逆”,不像糖尿病无法治愈,糖前及时调整饮食和生活方式能够恢复健康,但坑也坑在“隐蔽”,没有明显症状,很多人根本不知道自己站在悬崖边上,等出现“三多一少”(多饮多食多尿体重下降)这些典型症状时,往往已经到糖尿病阶段了。
糖前背后的人群数据,说出来能让奶茶爱好者瞬间放下杯子。《中国糖尿病地图》数据显示,2023年我国糖尿病前期患病率为35.2%,这意味着随便3个人打斗地主,至少有1个人处于糖前状态。每年这些人里有5%-10%会进展为2型糖尿病,10年内进展率更是高达50%,如果不干预,90%的糖前最终都会沦陷。
而且还有数据证明,不仅糖尿病年轻化,年轻人的糖前队伍也在疯狂扩招,35岁以下人群糖尿病前期检出率已达20%。更扎心的是,糖前在年轻人群体的知晓率很低,只有40%左右,也就是说,每5个站在血糖悬崖边的年轻人,有2个根本不知道自己快掉下去了。

图源:澎湃美数课
由于胰岛损伤不可逆转,一旦确诊糖尿病,等于基本告别“成为百岁老人”的美好愿望,病程超过10年的患者,出现并发症的几率高达98%。尽管糖尿病本身不致命,但并发症能把全身脏器“霍霍”个遍:视网膜的病变会悄悄偷视力,严重了直接失明;肾病会发展成尿毒症,只能靠透析续命;神经的病变让手脚变迟钝,小伤口也能拖成溃烂截肢,更别提心梗、脑梗这些突发风险,妥妥的全身精准打击。
国家医保局2025年数据显示,我国糖尿病相关年医疗支出超5000亿元,占全国医保基金总支出的12%,相当于每个糖友年均要花2000多块在血糖管理上,这还没算并发症的治疗费用。

糖尿病引起并发症的危害/图源:小红书
所以这届年轻人为什么前脚还在靠奶茶续命,后脚就集体控糖修行?当身边每6个人就有1个确诊,每3个人就有1个在危险边缘,这很难不让人焦虑。
然而血糖这东西,一控一个不吱声,光靠意志力,有时候真的会输。热量算好了、三餐“草”化了,最后还是被资本做了不少奶茶局、火锅局。
02 控制血糖,有那么难吗?
控糖听起来像“管住嘴迈开腿”、“三分练七分吃”这么简单,每一个实操起来的人却都觉得像在跟自己的DNA和整个现代生活作对。
首先明确控糖的原理,我们的目标不是把糖彻底踢出生活(毕竟大脑还指着葡萄糖运转),而是避免血糖像坐过山车一样忽高忽低,让胰岛素这个“快递员”能平稳把糖送进细胞,而不是要么累到罢工要么闲得躺平,导致血糖堆积在血液里,这就是胰岛素抵抗,意味着到了糖尿病前期,也是2型糖尿病的关键成因。
因此饮食控糖远不止是戒掉奶茶和蛋糕,真正的挑战在于如何稳住血糖,避免它大起大落,专家一般建议避免食用高升糖食物,或是改变进食顺序,先吃蔬菜和蛋白质最后再吃碳水,像设置路障一样让血糖平稳上升。

图源:小红书
然而现在这个时代,想好好吃饭简直像在玩扫雷。精加工食品无处不在,奶茶店比便利店还多,外卖大战天天推送“满20-9”的诱惑。数据显示我国城市青年人均每周点外卖4.7次,外卖为了提味往往重油重糖,精致碳水摄入量比20年前涨了4倍,膳食纤维摄入量却从过去的30-35克跌到现在的10-15克,这样的饮食结构,控糖就如同逆风走钢丝。
不止饮食难控制,运动也是控糖的执行难点。2023年《中国糖尿病运动指南》明确指出,有氧+力量的混合训练控糖效果最好,因为人类的底层代码是这样的:有氧能直接消耗血糖,而力量训练通过增加肌肉量,能够提升身体对胰岛素的敏感性,身体的“储糖仓库”越大(肌肉越多),储存糖原的能力就越强,血糖自然更稳定。

图源:小红书
可现实是,久坐已经成为现代人的标配,达到推荐运动量(每周150分钟中等强度运动)的人只有18.3%。工作996、通勤2小时、回家只想躺平……这些都不是懒的借口,而是真实的生活困境。如果运动还得搭配有氧+力量的组合,这对于连按时吃饭都难的打工人来说,比加班还让人头大。其中还有生理因素影响,胰岛素抵抗本身会让人更容易疲劳,形成“越不动越累,越累越不想动”的死循环。
此外,生活习惯上,年轻人常有的压力、熬夜、情绪波动,都会通过皮质醇等激素影响血糖。有研究显示,长期压力状态下,血糖控制难度会增加30%以上。很多人在一次控糖失败后会产生破罐破摔心理——反正都超标了,不如再喝杯奶茶,然而规律节食后突然的暴饮暴食会加重胰岛损伤,让控糖越来越难。
远古时期人类祖宗为了吃一只鸡可能要追着跑三公里,而如今的人类足不出户就能通过外卖吃上鸡的全家,还是油炸版。所以控糖就难在,它不是简单的管住嘴,而是要和自己的基因、整个食品工业、工作压力、生活习惯、心理状态等等进行全方位、长时间的对抗。
当血糖焦虑成为一代年轻人的集体心病,精明的商业世界早已闻风而动。
03 血糖焦虑,开辟新商机
年轻人的血糖焦虑有多浓,背后的商业赛道就有多热闹。当控糖从糖友的专属需求变为全民级的消费风口,商家们精准踩中痛点,搭出了一套层层递进的控糖方案。这套玩法,刚好戳中了大家对抗血糖的真实心态:先从最省心的替代开始,再到主动上手管理,实在搞不定就直接上科技buff。
第一层:感官欺骗与“无罪”代偿
这是门槛最低、最懂年轻人的一招——不用改饮食习惯,还能收获满满的健康安全感。核心逻辑不是让你戒甜,而是用平替给心理找补,无糖饮料和代糖食品就是这条赛道的顶流选手。
艾媒咨询数据显示,中国无糖饮料市场规模已达401.6亿元,预计到2028年将增长至815.6亿元。现在的竞争早不是零糖这么简单,而是卷口感、卷功能,比如往里面加膳食纤维、益生元,主打一个好喝无负担,精准拿捏了年轻人“想喝甜又怕升糖”的纠结。
舍不得完全戒掉甜味的年轻人,直接催热了上游的代糖市场。2024年国内代糖产量飙到约175.4万吨,应用范围也跳出了饮料圈,饼干、巧克力、酱料里都有它的身影。行业技术还在不停迭代,继赤藓糖醇之后,潜力股阿洛酮糖2025年也拿到了国内审批,这赛道的热闹程度可见一斑。
这一层的爆发性增长,恰恰反映了大众“既要又要”的心理——既不愿放弃感官愉悦,又渴望健康安全。然而,其争议也在于此:有研究说长期吃代糖可能打乱肠道里的菌群平衡,甚至越吃越馋,且这种“无罪”的错觉,容易让人放飞自我,不自觉摄入高糖饮食,比如代糖可乐配炸鸡。

与体重管理相关的食品饮料销售表现/图源:Flywheel飞未《体重管理食饮创新报告》
第二层:数据监控与行为矫正
当欺骗味蕾不足以缓解焦虑,部分年轻人进入了更积极的管理阶段。核心是靠数据摸清身体规律,针对性调整,代表赛道是动态血糖仪(CGM)与低GI食品。
尽管2024年医疗器械市场整体增长放缓,CGM品类却逆势上扬成黑马,多个国产品牌的CGM产品销售额均实现翻倍以上的高增长。CGM将无形的血糖波动转化为可视化的曲线,既满足了年轻人对精准健康的掌控欲,还玩出了新潮的“血糖社交”——有人吃饭时不追更、不刷圈,就盯着曲线研究,还会晒到网上给食物评升糖等级,把健康管理玩成了数字化小游戏。
随着用户从刚需治病的中老年人,扩展到有焦虑的年轻人,CGM也开始走颜值路线,在设计上纷纷走向轻量化、高颜值,力求佩戴时几乎无感且不显突兀,变成了年轻人的健康时尚小配件。

动态血糖仪使用感受/图源:小红书
与此同时,低GI食品也从小众需求长成了千亿市场。QY Research的数据显示,2024年我国低GI食品市场规模已突破1762亿元,年增速稳定保持在10%以上,社交媒体上的相关互动量更是暴涨200%。
这个赛道的聪明之处在于,它不劝你饿着,而是告诉你可以聪明地吃。低GI大米、面包、零食等品类不断丰富,通过技术手段延缓糖分吸收,让你吃饱吃好的同时,血糖也能稳稳的。其消费人群也不再集中为糖尿病患者,健身减脂人群、孕哺妈妈,甚至抗衰爱好者,都开始主动选择带有低GI标签的产品。

低GI相关人群及品类社媒洞察/图源:《低GI食饮消费者洞察》
这一层的进步在于,它开始试图干预“吃什么”和“知道吃了会怎样”。但其局限性也很明显:CGM可能让人陷入新的数据焦虑,对着曲线患得患失,反而被数据绑架;盯着低GI标签也容易踩雷,被健康光环带偏,忽略了总热量摄入。这些工具再好,终究要靠自己坚持调整饮食、动起来,而这恰恰是最考验意志力的环节。
第三层:生理干预与终极外挂
要是前两招都不管用,或者健康亮了红灯,市场提供了直接作用于生理机制的终极方案,简称上科技。其逻辑是绕过个人意志力的薄弱环节,进行生化层面的降维打击。代表赛道是GLP-1类药物(如司美格鲁肽)及处方级补剂。
以司美格鲁肽为代表的GLP-1类药物,通过抑制食欲、延缓胃排空来直接控制血糖和体重,成了部分年轻人的终极解法。2024年诺和诺德旗下三款司美格鲁肽产品总销售额高达293亿美元,占公司总营收的近70%,按人民币换算,这家药厂靠这款药就能日赚5.8亿元。借着这股风,口服降糖药、天然控糖补充剂也跟着分蛋糕,整个赛道彻底被带火。

诺和诺德股价长期走势/资料来源:wind,36氪
这本质上是用科技跳过意志力的短板,直接从生理层面解决问题,无疑是医学的进步。但随之而来的滥用担忧,也戳中了核心矛盾:遇到神药,有人想借着药养成好习惯,有人干脆躺平靠科技省事。这不仅是个体选择,也引发了关于健康本质、医疗资源分配的伦理思考。
纵观这三个层级,商业世界的响应不可谓不迅速、不精准。它像一面镜子,照见了我们对抗本能时的挣扎:从欺骗自己,到管理自己,再到改造自己。每一步都是年轻人在健康和快乐之间的权衡。
04 结语
控糖赛道确实还有不少值得关注的大单品,但当我们剖析这些成功案例背后的商业密码时,会发现一个共通的底层逻辑:这些品类之所以能站稳脚跟,核心还是精准抓住了年轻人想控糖又不想委屈自己的需求,既提供了科学解决方案,又兼顾了使用体验感。
这种需求看似矛盾,实则反映了现代健康消费的深层趋势——年轻人不再满足于“要么放纵、要么苦行”的二元选择,而是追求一种可持续的健康生活方式。
因此,成功的控糖产品往往具备双重属性:一方面提供经得起推敲的科学解决方案,比如低GI认证、临床验证数据、专业医生背书,让用户觉得靠谱;另一方面又极度重视使用体验感,比如无糖饮料要好喝不涩口,动态血糖仪要佩戴舒适,代糖零食口感要接近真糖。
当然,赛道越热,竞争也越激烈。毕竟年轻人的需求永远在升级,今天的完美解决方案,明天可能就成了“基操”。























