科普贴:读懂互联网营销中的核心技术
我要认领
2014.06.23
赞 14浏览 3282评论 0收藏 1


行业中技术的作用
互联网营销服务商主要是依靠技术平台来为客户提供服务。 互联网营销服务业中的技术主要体现在对数据的采集、分析、处理和应用等方面,客户通常也是通过数据结果来考核服务商的服务质量。 技术在互联网营销服务业务过程的作用主要体现在:
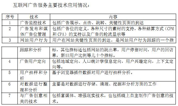
①服务商通过技术平台,才能实现对营销信息和数据的采集和抓取。例如,广告展现、点击、转化等数据只有通过技术平台才能获取到,并详细分析出用户属性、观看或点击广告的时间、地点等因素,而人工方式无法获取上述数据。
②由于互联网媒体和媒体广告位置众多、社会化媒体的形态复杂、单一社会化媒体中包含众多类型的用户、信息量巨大等原因,互联网广告和公关业务所涉及的数据体量巨大,人工方式处理效率低下,需要通过技术平台来进行自动化的数据处理和分析。
③服务商根据分析出的数据和营销效果,需要及时的对营销策略、广告投放方式(包括时间、位置等)进行调整,对社会化媒体中用户的舆论评价进行实时反馈,人工方式无法实现营销效果的实时优化,需要通过技术平台来实现营销效果优化。
数据挖掘和处理分析就是通过技术平台对能够体现互联网媒体、网页内容、具体媒体位置、以及用户行为的属性、效果、人群特征等海量数据进行收集和分析整理,为营销策略提供支持并提升营销效果。数据挖掘和处理分析的根本目的就是将客户的营销信息匹配给更符合客户营销需求的广告位置和网站用户。 如果不依靠技术平台,互联网营销服务商无法及时获得足够的数据,也难以进行快速的效果优化。目前公司的技术平台在日常经营过程中每天需要处理海量数据,例如FreeAD营销监控技术系统是监控约300万用户点击和网站访问次数/天, 累计约30亿用户点击和访问网站次数;SearchPower搜索引擎营销技术系统是监控约10万关键词的信息展现/天,抓取约400万的搜索引擎页面/天;SOM舆情监督技术系统是抓取约100万网页/天,累计约10亿网页;网络公关营销技术系统是监控约10万社会化媒体用户,抓取约100万网页/天。
本文由作者原创发布于TopMarketing,内容为作者独立观点,
不代表TopMarketing立场。如有转载需求,请联系作者本人。
创作不易,点个赞鼓励作者吧~

14
为你推荐
评论请文明发言,异常行为可能被禁言
2000
发布
全部评论0






















